Other Parts Discussed in Thread: MMWAVEICBOOST, , UNIFLASH,
您好,
-
硬件配置
- MMWAVEICBOOST
- 开关设置
- S1.12: 开
- S1.11: 关
- S1.10: 关
- S1.9: 开
- S1.8: 开
- S1.7: 关
- S1.6: 关
- S1.5: 关
- S1.4: 开
- S1.3: 关
- S1.2: 开
- S1.1: 关
- 跳线配置
- P3: 短路
- P7: 开路
- J27: 短路(连接2-3)
- J13: 开路
- SOP (闪存模式)
- SOP0: 1
- SOP1: 0
- SOP2: 1
- 开关设置
- AWR6843ISK
- 开关设置
- S1.1: 关
- S1.2: 关
- S1.3: 关
- S1.4: 关
- S1.5: 关
- S1.6: 关
- 开关设置
- MMWAVEICBOOST
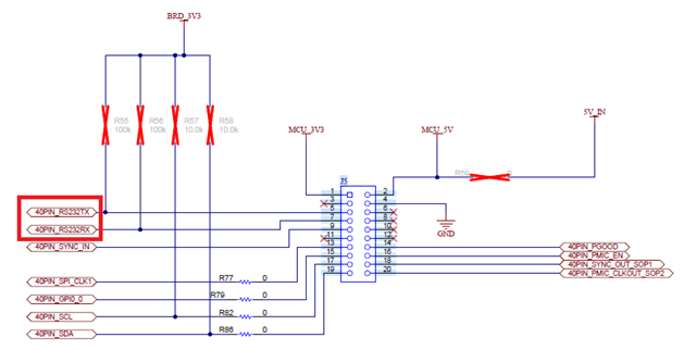
我们能否通过40pin上的RS232 pin,通过外接USB转TTL模块连接到PC,并使用UniFlash进行固件下载?在这个过程中有哪些关键环节需要掌握?

原来的方式:
- PC → USB → XDS110 → AWR6843的闪存
期望方式:
- PC → USB至UART(TTL) → AWR6843的闪存