Hi Team,
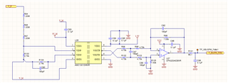
TIDM-1000的案例中,测量电感电流用的是电阻,而没有用到霍尔传感器的信号,是否可以省略霍尔传感器。



主电路中的输出电压VBUSP和输出电压测量电路中的V_P应该是同一个端子吧?原理图中应该用同一个名称吧?


Tom Liu
This thread has been locked.
If you have a related question, please click the "Ask a related question" button in the top right corner. The newly created question will be automatically linked to this question.
Hi Team,
TIDM-1000的案例中,测量电感电流用的是电阻,而没有用到霍尔传感器的信号,是否可以省略霍尔传感器。



主电路中的输出电压VBUSP和输出电压测量电路中的V_P应该是同一个端子吧?原理图中应该用同一个名称吧?


Tom Liu
你好,这款套件的问题建议之前在英文E2E论坛上提问,英文E2E上会有专门支持这款套件的工程师为你解答:e2e.ti.com/.../c2000-microcontrollers-forum