This thread has been locked.

If you have a related question, please click the "Ask a related question" button in the top right corner. The newly created question will be automatically linked to this question.

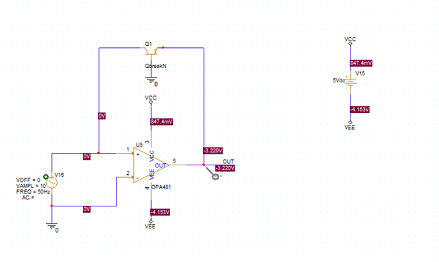
PSPICEforTI 三级管对数指数电路 出现这个问题怎么解决



  官方的三级管出现这个问题怎么解决