

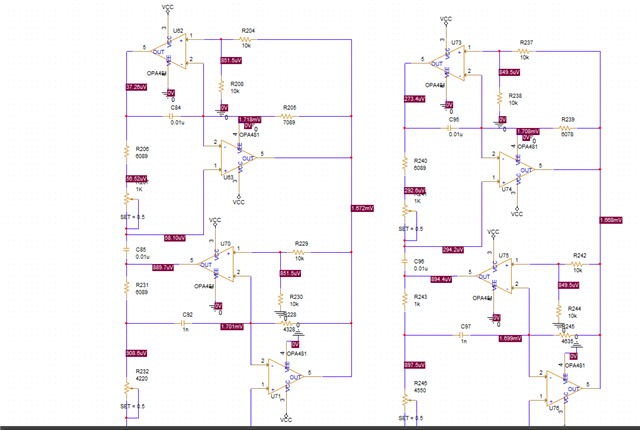
这个电路结构是否正确?
This thread has been locked.
If you have a related question, please click the "Ask a related question" button in the top right corner. The newly created question will be automatically linked to this question.


这个电路结构是否正确?
您好,我看到您最近发了几个帖子都是关于带通滤波器设计的,我想您可以直接使用我们的webench 软件帮助进行:
https://www.ti.com/tool/WEBENCH-CIRCUIT-DESIGNER
只要将带通滤波器的参数输入进去,右侧会出现设计,使用起来非常方便。
建议滤波器的设计可以考虑使用这个软件。

哪个软件是死的,不能根据需求计算电阻和电容等元件参数,参数都是固定的
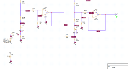
可以根据滤波器的参数设计出阻容参数的。
您看我根据Gain=40dB,中心频率1Khz,带宽1K设计的带通滤波器,工具自己计算出来的阻容参数
