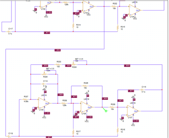
中心频率2500Hz最小衰减15DB 电路是否运行正常,波形是否正确



This thread has been locked.
If you have a related question, please click the "Ask a related question" button in the top right corner. The newly created question will be automatically linked to this question.
中心频率2500Hz最小衰减15DB 电路是否运行正常,波形是否正确


