


This thread has been locked.
If you have a related question, please click the "Ask a related question" button in the top right corner. The newly created question will be automatically linked to this question.
您好,从报错来看,应该是电路的问题。
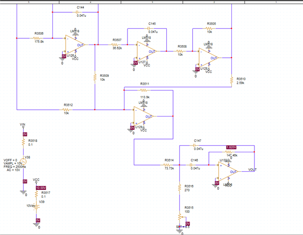
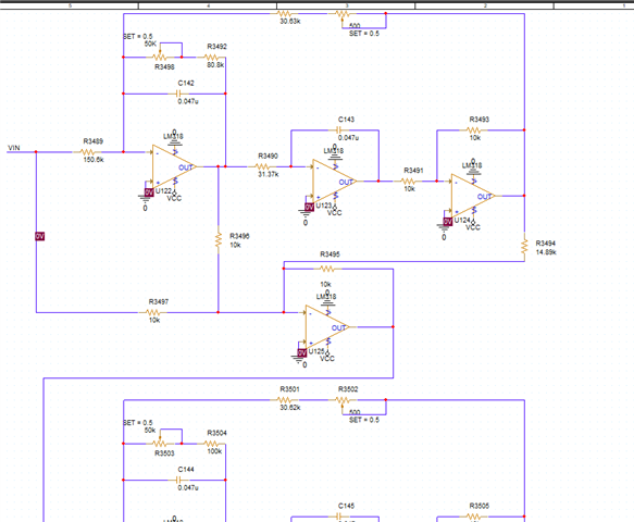
LM318并不是轨至轨输入的,达不到电源轨,从datasheet电气参数来看,+-15V供电电压,输入电压范围+-11.5V ,所以我看您的电路中都是单电源供电,同相端直接接GND,这是不允许的,至少要大于(V-)+3.5V。
所以我看提示显示bias.dat这里的问题,应该就是指的偏置电压是有问题的。

修改V- 负电压
也不是不行。电路哪里出现问题了,请指教?
现在软件里面所有的设计文件都把这个错误了,原来没有报错现在都报这个矩阵计算失败的错误,到底是怎么回事?
现在软件里面所有的设计文件都把这个错误了,原来没有报错现在都报这个矩阵计算失败的错误,到底是怎么回事?
将电压VEE改成负压之后,电路是没问题的了。并且提示里也显示Circuit read in and checks:no errors。
关于报错:ERROR (ORPSIM-16550): floating point computing failed during matrix solution.
下面几个帖子都是针对这个报错的讨论,您可以参考下:
按照类似帖子的操作解决不了是吗?
那建议您直接联系Tools team:
https://e2e.ti.com/support/tools/simulation-hardware-system-design-tools-group/
页面打不开,无法联系,我把文件上传给您,您去联系还是自己先试试吧,看看是电路哪里出现问题了statebpii-2023-10-26T10-46.zip
英文E2E 链接不打开吗?我刚试了下没问题,只要您是公司邮箱都可以发帖咨询的,并且国外工程回复了之后您可以直接继续跟进:
点击右上角“Ask a new question"进入之后填写问题,提交即可。

我发现是电路的第三节造成的ERROR 15660错误 但是不明白第三节电路哪里出现问题了,完全是按书上画的电路,求教您一下到底是怎么回事,该如何避免这类错误发生
C151这个电容是不是没接上?
问题是怎么解决的? 方便分享下吗,也给后面遇到这个error的客户一个意见。
果然,您后面发的这个运放接成正反馈了。最初发的电路图没看到这个正反馈,都是负反馈呢。
感谢您的分享。
那我暂时就把这个帖子关闭了,后续有问题再讨论。