

This thread has been locked.
If you have a related question, please click the "Ask a related question" button in the top right corner. The newly created question will be automatically linked to this question.


您好,
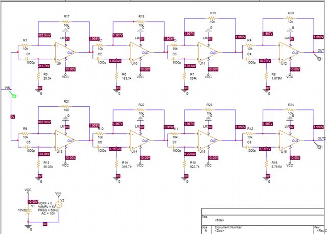
看您输入信号频率是50HZ,而运放同向端是RC高通滤波器,截止频率大概是5.4KHZ,因此输入信号不会通过这个RC滤波器,然后运放就相当于工作在反向比例状态,因此第一级运放输出2V~5V,因为运放单电源供电,最小输出电压是2V左右。
第二级的输如就是2V~5V,一样的工作原理,运放工作在反向比例状态,正常情况下运放应该输出-2V~ -5V,由于运放是单电源供电,输出达不到负的电压信号,因此只能输出其最小输出电压约2V。

对于50HZ信号,我在网上找到下面移相电路希望对您有帮助:
https://www.bilibili.com/video/BV1tp4y1w7DP/

那这个电路的信号源 放置多少频率的信号源才能让信号通过
高于高通滤波器截止频率的信号