各位工程师好:
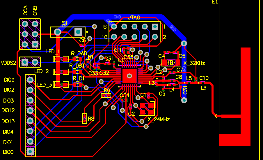
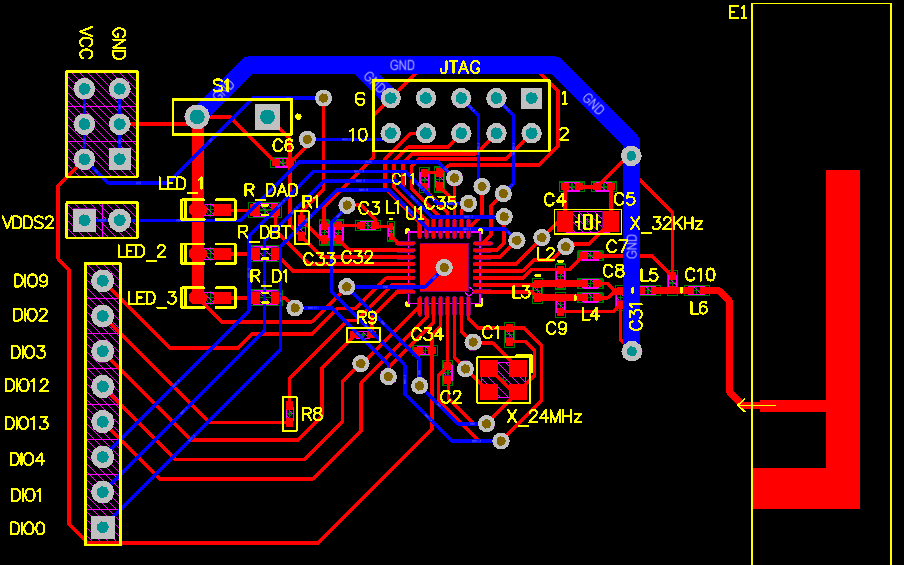
我自己做了一块最小系统板,使用了5X5,32引脚的IC,其中DIO7、DIO8、DIO14接了LED灯,将其余的未用GPIO口引出接到排针上。
我按照XDS110加了5X2的JTAG口在板子上,因为我不准备使用XDS110供电,所以未接上pin1,只连接了GND、RESET、TMS、TCK、TDI、TDO引脚到芯片。原先觉得可能会用到UART,所以预留了两个引脚接了JTAG的pin3和pin5,但是未用到。
我连接到电脑上,在SmartFlashProgrammer2能够识别出芯片信息,能够连接上(做了几块板子,一部分显示Debug locked,但通过Mass erase解决了,也有始终锁住的),之后我烧写了程序,只是测试点亮LED灯,但是LED部分的电压始终只是低电平。我确定没有配置错IOID,所以我怀疑可能是硬件电路的问题。
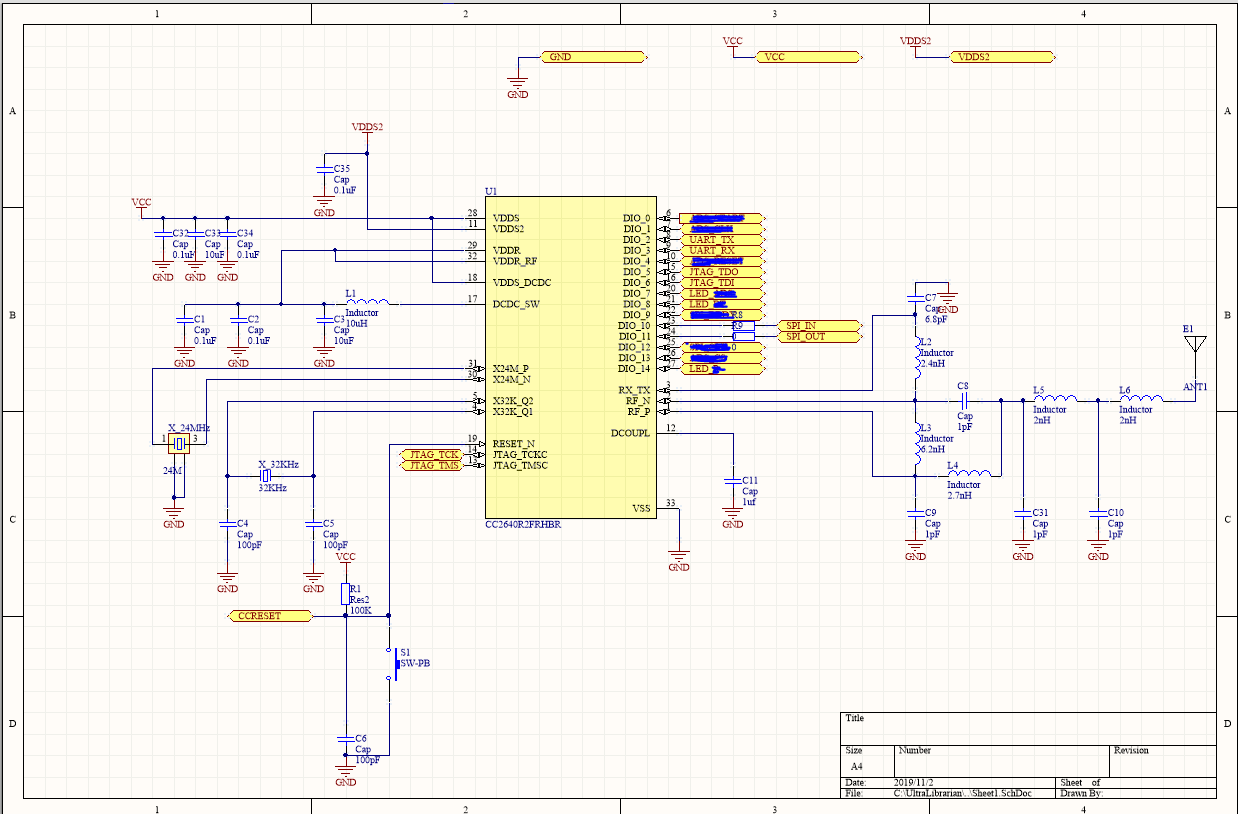
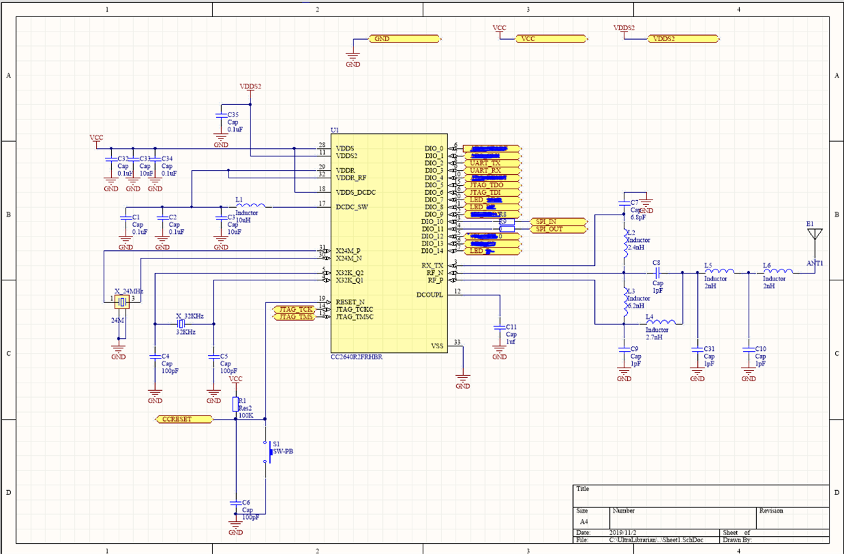
我为芯片供了3.3V电源,测量了DCDC_SW的输出电压只在1.65V——1.67V之间,VDDR与VDDR_RF连了DCDC_SW。我的32KHz晶振信号正常,但是24MHz晶振没有信号。我确定芯片焊上了芯片底部的GND。
测量的各个IO口电压都是0.3V左右,TMS和TCK始终是3.3V。现在我附上原理图与PCB图,请各位帮看一下是否是电路的问题,是JTAG部分有问题导致程序未能烧写进芯片,还是别的连线,如果不是,那是否芯片有问题需要更换?
