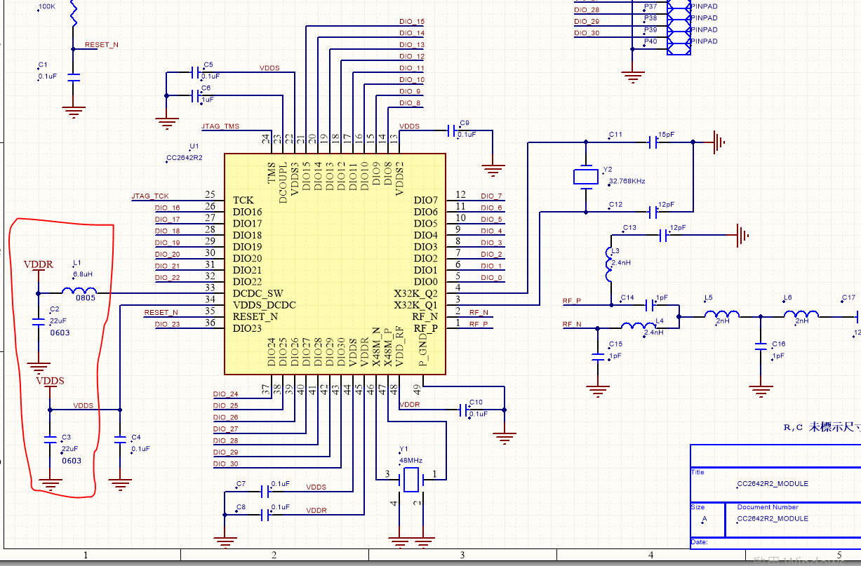
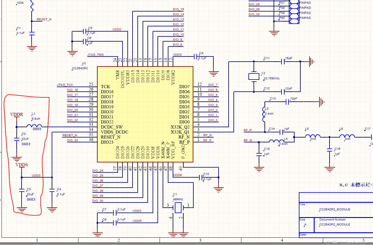
上圖紅色框框裡的三個被動元件,若是換成其他的值,是否會影響其2642的作用呢?
目前C2、C3換成10uF,L換成10uH,元件可以燒入,但是會影響2642 其UART的運作,想請問是否會影響,謝謝。
This thread has been locked.
If you have a related question, please click the "Ask a related question" button in the top right corner. The newly created question will be automatically linked to this question.
上圖紅色框框裡的三個被動元件,若是換成其他的值,是否會影響其2642的作用呢?
目前C2、C3換成10uF,L換成10uH,元件可以燒入,但是會影響2642 其UART的運作,想請問是否會影響,謝謝。
L1/C2一定不能换。
C3取决于你的电源情况。纽扣电池肯定要越大越好。如果供流能力很强的,可以适当调整。
你可以直接测试VDDR电压波形,看看为啥会影响UART。
RB. AZ