请教一下CC2640的相关问题
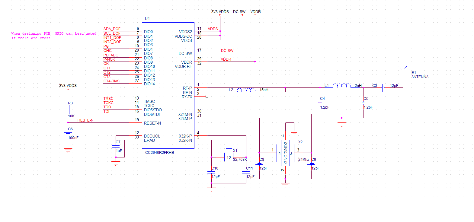
目前设计一个方案,采用的是CC2640 5*5的方案。外围电压都是正常的。
1、电源部分采用的是DCDC——SW方案,目前VDDS为3.3V,DCDC输出为1.7V,这样的电压正确吗?
2、测量主晶振24MHz无,测量32.678KHz的晶振也没有?什么导致晶振不起振?又该如何修改。
This thread has been locked.
If you have a related question, please click the "Ask a related question" button in the top right corner. The newly created question will be automatically linked to this question.
1. 參考 https://www.ti.com.cn/cn/lit/an/swra495h/swra495h.pdf 的 Table4. 24-MHzCrystalsSuitablefor CC13x0and CC26x0
2. XDS相關可以參考 software-dl.ti.com/.../emu_xds_software_package_download.html
经过以下实验:
1、用XDS110下载程序正常,读取寄存器也正常。但测试晶振依然没起震。
2、用XDS110默认的程序下载下来,烧写到我们的demo上,也可以正常烧写,读取寄存器和原来demo的数值一样。但晶振依然不起振。
寄存器通过cJtag读取都正常了,按道理说芯片应该工作正常了呀,为什么此时晶振依然没有起震呢?
快被这个问题搞疯了。望大神给与帮助!!!非常感谢!
请问有demo程序吗?我用的是CC2640R2FRHB,5*5的封装。可否提供一个基本的demo程序。我再烧写试试看!
你在專案上定義CC2640R2DK_5XD取代CC2640R2_LAUNCHXL試試看