This thread has been locked.

If you have a related question, please click the "Ask a related question" button in the top right corner. The newly created question will be automatically linked to this question.

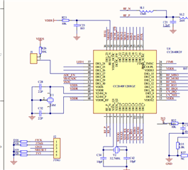
CC2640R2F: ccs10.4.0.00006 无法调试程序

Part Number: CC2640R2F


Texas Instruments XDS110 USB Debug Probe/Cortex_M3_0 : Target must be connected before loading program.