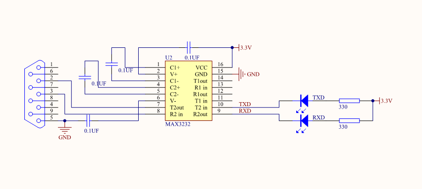
新手MSP430F5438A最小系统+cc2564B做蓝牙,SPP Demo例程,在使用Tera Term串口调试时,出现一些问题,
串口参数是9600,8,1,n。
This thread has been locked.
If you have a related question, please click the "Ask a related question" button in the top right corner. The newly created question will be automatically linked to this question.
新手MSP430F5438A最小系统+cc2564B做蓝牙,SPP Demo例程,在使用Tera Term串口调试时,出现一些问题,
串口参数是9600,8,1,n。