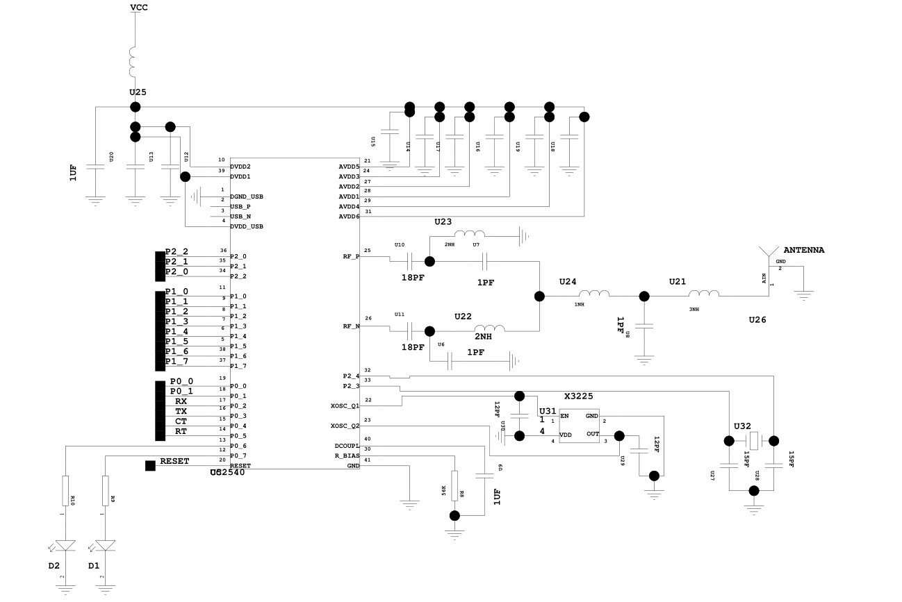
板子的的原理图如下:
This thread has been locked.
If you have a related question, please click the "Ask a related question" button in the top right corner. The newly created question will be automatically linked to this question.
检测不到芯片 有一下几种可能的原因:
1.AVDD1 到AVDD5有一个或者几个引脚没有供电,这个你要用万用表测试一下。有可能你的原理图电气连接没有问题,但是在做PCB的时候有断路情况
2. DC DD GND RST 这几根线比需要连接,另外注意,要是只连接这四根线,那么CC-debuger的2和9引脚要短接,为cc-debuger的稳压芯片供电。具体说明见附件,中文版的说明书,英文版 见下楼
你上面所以提到我都检测过了,都是没有问题的!现在我们用示波器测不到晶振,我想问一下是不是要晶振工作起来,才能检测到芯片?