不知是否有相关antenna的pcb设计勘误,建议之类的综合性文章和资料,有的大神不吝赐教了,项目急了点,暂时做个伸手党,惭愧~
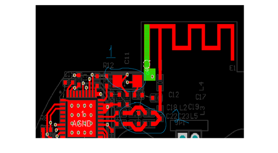
如下是设计的pcb天线一块附近的电路,
1 由于板子尺寸的限制,将低频晶振32.768K,放置于antenna很近的地方
2 antenna到cc2541之间的元器件摆放的走线并非直线过去
如上两点是否会有较大影响,万分感谢~
This thread has been locked.
If you have a related question, please click the "Ask a related question" button in the top right corner. The newly created question will be automatically linked to this question.
不知是否有相关antenna的pcb设计勘误,建议之类的综合性文章和资料,有的大神不吝赐教了,项目急了点,暂时做个伸手党,惭愧~
如下是设计的pcb天线一块附近的电路,
1 由于板子尺寸的限制,将低频晶振32.768K,放置于antenna很近的地方
2 antenna到cc2541之间的元器件摆放的走线并非直线过去
如上两点是否会有较大影响,万分感谢~
TI 官网有 “AN098_Layout_Review_Techniques_for_LPRF_Designs”, 你可以直接去搜索 AN098 下载。没有射频板设计经验的强烈建议尽你最大努力严格复制TI的参考设计。不然十有八九你的板子出来会有问题的。