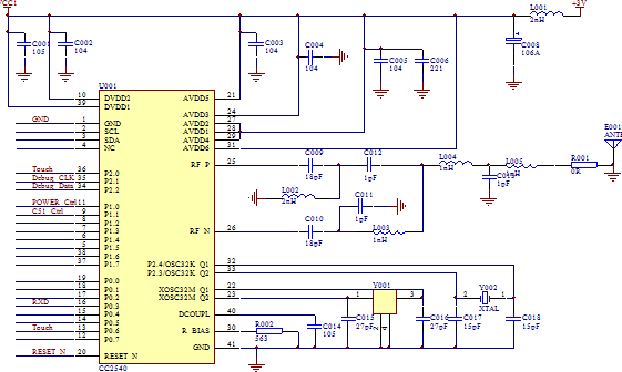
如上图,我设计的CC2541原理图,主要功能是与C51单片机进行串口通信,再把串口收到的数据发送到手机端。
做了好几块PCB板,刚开始一切功能正常,但是没用几分钟,蓝牙就连不上了,貌似芯片坏掉了。
请教各位大神,有没有遇到过类似的问题?是不是蓝牙的电源设计上有什么特殊的要求的?或者蓝牙对PCB布线上有什么要注意的地方?还是什么电平匹配之类的问题,我用的是STC15L2K60S2这款C51芯片?感激不尽!!!
This thread has been locked.
If you have a related question, please click the "Ask a related question" button in the top right corner. The newly created question will be automatically linked to this question.
如上图,我设计的CC2541原理图,主要功能是与C51单片机进行串口通信,再把串口收到的数据发送到手机端。
做了好几块PCB板,刚开始一切功能正常,但是没用几分钟,蓝牙就连不上了,貌似芯片坏掉了。
请教各位大神,有没有遇到过类似的问题?是不是蓝牙的电源设计上有什么特殊的要求的?或者蓝牙对PCB布线上有什么要注意的地方?还是什么电平匹配之类的问题,我用的是STC15L2K60S2这款C51芯片?感激不尽!!!