This thread has been locked.

If you have a related question, please click the "Ask a related question" button in the top right corner. The newly created question will be automatically linked to this question.

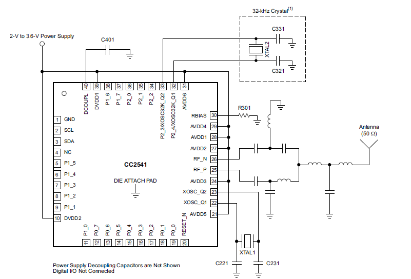
巴伦电路设计



你好,这两个是我在ti的资料上找到的,发现两个图的RFN和RFP所接的元器件是调转过来的,请问一下哪个图的解法才是正确的,或者是RFN和RFP所接的元器件是可以调转也可以的,求答案!