This thread has been locked.

If you have a related question, please click the "Ask a related question" button in the top right corner. The newly created question will be automatically linked to this question.

关于CC2541非常诡异的问题

Other Parts Discussed in Thread: CC2541

 求助大家一个问题:
我现在在用CC2541在进行调试,但是出现了很诡异的一个问题:
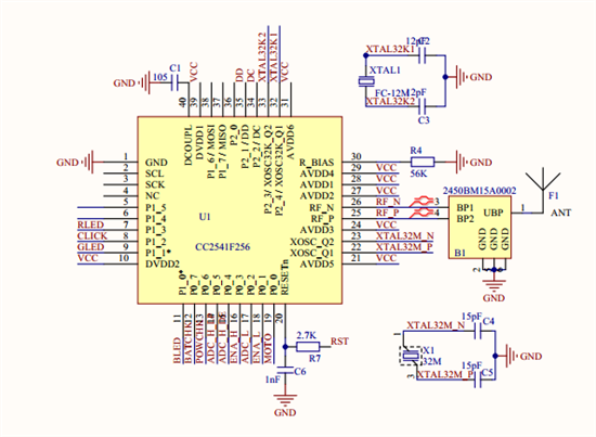
相同的电路板,前面的焊接的一批完全没有问题,后面焊接的一批出现了很麻烦的问题:蓝牙发不出射频信号,用手机(不管安卓还是IOS)都找不到设备,但是这批CC2541烧写都没问题,写一些控制IO啥的代码也都正常运行,就是没有蓝牙信号。
这个问题就非常麻烦了,我怀疑是芯片的问题,然后去重新把CC2541拆下来,重新焊接了新的一批,还是这样的问题。
测试了晶振,频率都正常。
求解答