Other Parts Discussed in Thread: CC2541
大家好! 我的CC Debugger不可以识别我自己画的板子(也是自己焊的CC2541,个人觉得没有虚焊了) ,可以识别USB Dongle 和 我的另一块CC2541的板子。
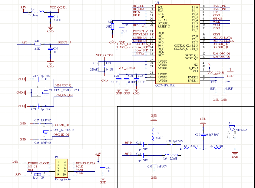
我的原理图也是根据官网推荐画的,当然包括电子元件参数了
然后我用示波器去看DC和DD引脚的波形发现,这两个引脚在板子供电的情况下,连接CC Debugger 此时电平都是保持高电平,但是如果按下CC Debugger 的复位键后,要么就是直接都保持低电平,要么过几秒还是都处于低电平。这个明显和正常识别的不一样呀!可是我自己也不知道从哪里下手,因为原理图,电子元件都是按照官网参考来的。
请问,这个现在怎么分析,来解决问题呀?