Part Number: CC1190
Other Parts Discussed in Thread: CC1101,
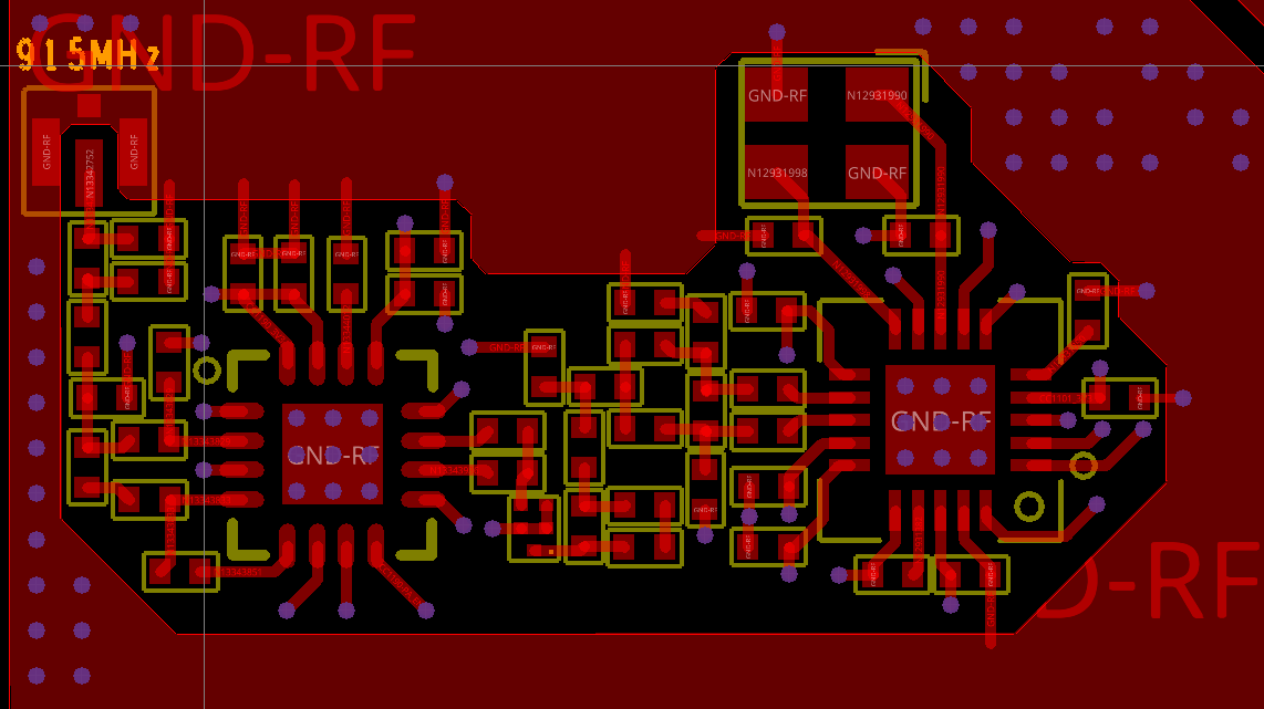
我想请教一下该原理图设计是否有问题,通过CC1101与CC1190实现915MHz频段的无线通信,其中电容电感参数以及滤波器选型是否合适,能否优化前级电路,下面两板Layout设计是否有哪里缺陷较为严重,需要优化的话应从哪些方面入手,RF/N 、RF/P信号走线是否需要按照差分走线?欢迎您提出任何想法建议... 


This thread has been locked.
If you have a related question, please click the "Ask a related question" button in the top right corner. The newly created question will be automatically linked to this question.
Please submit design review requests via the portal: Sub-1 GHz Design Review Submission: https://www.ti.com/tool/SIMPLELINK-SUB1GHZ-DESIGN-REVIEWS
It is not practical to review the layout from images, please send the Gerber files (information about the PCB stackup is also important) along with the schematic and the information asked for in the Excel form.
It is advised to follow the TI reference design closely as the CC1190 design is very sensitive to changes and unless the customer is very large TI cannot provide much assistance with reoptimising the matching circuit.