This thread has been locked.

If you have a related question, please click the "Ask a related question" button in the top right corner. The newly created question will be automatically linked to this question.

锁定放大器部分电路HC4053开关芯片功能异常 急急急!

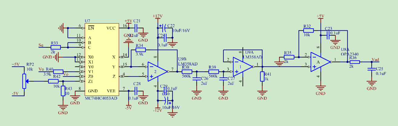
如电路所示:当电路直接上+-5V电源时候会出现互补的波形这是正常现象,但 一单接上+-12V之后 4053的功能就发生变化,其4和15输出相同的波形,波形图片如下所示 , 这是为什么呢?求朋友解答急急急急急急!