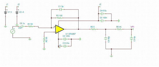
我想让OPA657在500MHz工作,但是500MHz的时候OPA657的波特图上有尖峰,有没有好的办法让芯片在500MHz有好的平坦度?
This thread has been locked.
If you have a related question, please click the "Ask a related question" button in the top right corner. The newly created question will be automatically linked to this question.
我想让OPA657在500MHz工作,但是500MHz的时候OPA657的波特图上有尖峰,有没有好的办法让芯片在500MHz有好的平坦度?