This thread has been locked.

If you have a related question, please click the "Ask a related question" button in the top right corner. The newly created question will be automatically linked to this question.

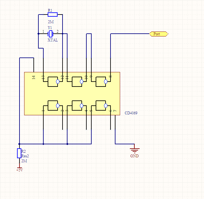
CD4069组成的振荡电路



       我想做一个无线充电装置,CD4069构成的晶体振荡电路如图所示,我想请教以下几个问题:

      1、石英晶体是如何起振的?我试过直接给晶体供电,用示波器看没有什么现象

      2、资料上说CD4069不用的输入端要接到正或者地,但是图中为什么要接R2再到Vcc

      3、反相器和晶体是如何振荡的?为什么要经过3个反相器,每个的作用是什么,还有R1应该取多大合适,我试过R1用2M时8脚出来的频率大约100MHZ,而接620K时将近400M了,我想知道这个可以算不,公式如何