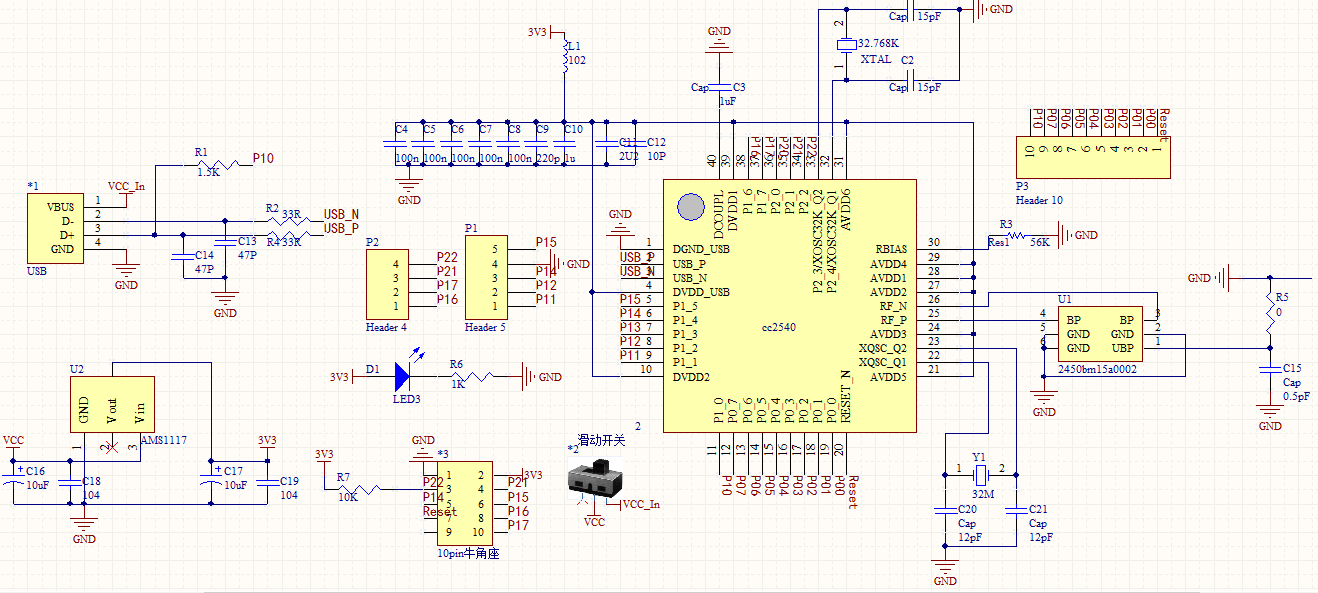
用的是CC2540,把固件烧进去,插电脑却不会自动装驱动,一点反应都没,我的电脑设备管理器也没变化,我把原理图发了上来,请教一下是不是原理图有问题?
This thread has been locked.
If you have a related question, please click the "Ask a related question" button in the top right corner. The newly created question will be automatically linked to this question.
Penghui,
1. reset 电平检查一下。
2. 32768振起来了么?
3. 其他电源链做检查。
BR. Albin
问题解决了么?原理图是有问题。 建议你再跟TI参考设计仔细对对。USB_P 通过1.5K 的电阻连接到 P1_0 没有拉高。
也是1.5K。你没有在CC2540产品网页下载参考设计下来对比么?
我没有接上这个的1.5K的电阻,直接3.3V进来,最终成功了,驱动装的问题吧,得出结论:USBP要接3.3V上拉,不然检测不到设备,而P10可以不接1.5K的上拉