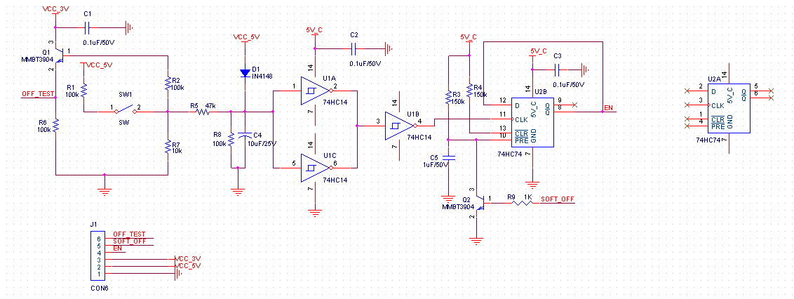
功能就是长按按键就能实现开关机。sw就是那个按键。
5V_C为常5V,即不需开机就存在的5V,而5V为DC-DC输出的5V。开机延时时间由R5与C4决定。EN信号接电源开关,OFF_TEST为关机检测信号,SOFT_OFF为MCU输出的关机信号。EN信号输出到DC-DC的使能端。关机信号由SOFT_OFF提供。
电路是如何工作的 。
斯密特触发器为什么要并联?
输出为什么还要d触发器?
This thread has been locked.
If you have a related question, please click the "Ask a related question" button in the top right corner. The newly created question will be automatically linked to this question.
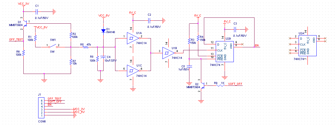
功能就是长按按键就能实现开关机。sw就是那个按键。
5V_C为常5V,即不需开机就存在的5V,而5V为DC-DC输出的5V。开机延时时间由R5与C4决定。EN信号接电源开关,OFF_TEST为关机检测信号,SOFT_OFF为MCU输出的关机信号。EN信号输出到DC-DC的使能端。关机信号由SOFT_OFF提供。
电路是如何工作的 。
斯密特触发器为什么要并联?
输出为什么还要d触发器?