This thread has been locked.

If you have a related question, please click the "Ask a related question" button in the top right corner. The newly created question will be automatically linked to this question.

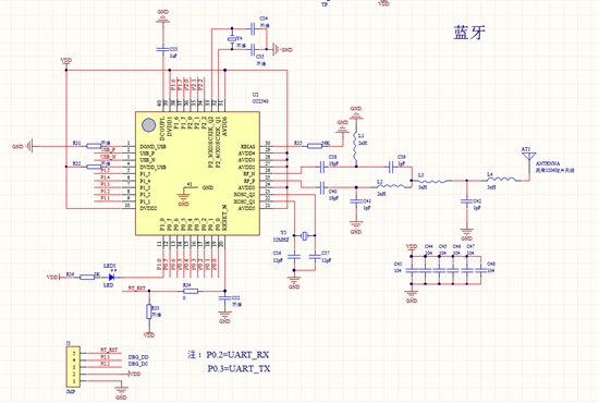
cc2540 芯片能识别出来,但是下载程序说Flash擦除失败?

Other Parts Discussed in Thread: CC2540

cc2540 芯片能识别出来,但是下载程序说Flash擦除失败?