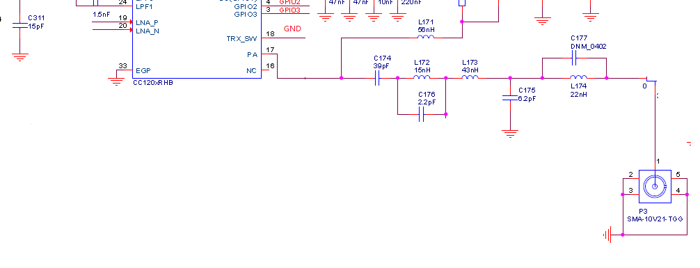
我自是用CC1200制作了一块频率在437.3MHz的发射板,原理图是按照TI给的如下,我写的程序设置的发射率为14dbm, 我通过频谱仪测过芯片PA(17)脚的发射功率是正确的,但是通过了LC电路后到SMA端子后发射功率只有-20dbm的功率都不到,这是什么原因导致的?板子的阻抗匹配也做过,求大神予以指教!
This thread has been locked.
If you have a related question, please click the "Ask a related question" button in the top right corner. The newly created question will be automatically linked to this question.
我自是用CC1200制作了一块频率在437.3MHz的发射板,原理图是按照TI给的如下,我写的程序设置的发射率为14dbm, 我通过频谱仪测过芯片PA(17)脚的发射功率是正确的,但是通过了LC电路后到SMA端子后发射功率只有-20dbm的功率都不到,这是什么原因导致的?板子的阻抗匹配也做过,求大神予以指教!
介个不就是TI的原理图嘛。你自己的呢?
可以逐级排查一下,是不是料用错了。
BR. Albin
我做的原理图就是这样的,我也逐级检查过,在通过43nH电感前后,功率迅速降低到-18dbm以下,这是什么原因?
我也遇到了同样的问题,并且即使输出有14dBm目前输出的功率不能满足我的要求,我想再外加一个放大管电路,请问TI有450MHz输出加放大电路的推荐电路吗?使用的CC1200,求官方人员给予解答,或者推荐下你们的技术支持。
是不是大家这个管脚都没配呀。TRX_SW
TX and RX switch. Connected internally to GND in TX and floating (high- impedance) in RX.
BR. AZ