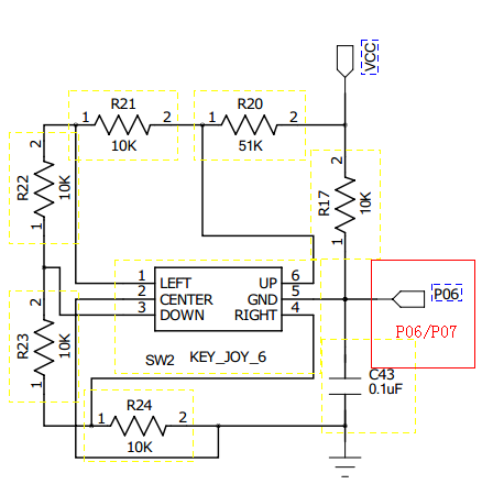
问题现象:使用CC2540的P06/P07进行ADC采集(原理图如下)时,按下任何按健,采集的ADC值为09、或者08。使用同一程序,将P05接至下述的P06处,ADC采集值正常。
代码未对USB Control部分进行操作,使用的为芯片默认值。
请问:使用P06/07需要怎么设置,才能正常使用其ADC功能?

This thread has been locked.
If you have a related question, please click the "Ask a related question" button in the top right corner. The newly created question will be automatically linked to this question.