This thread has been locked.

If you have a related question, please click the "Ask a related question" button in the top right corner. The newly created question will be automatically linked to this question.

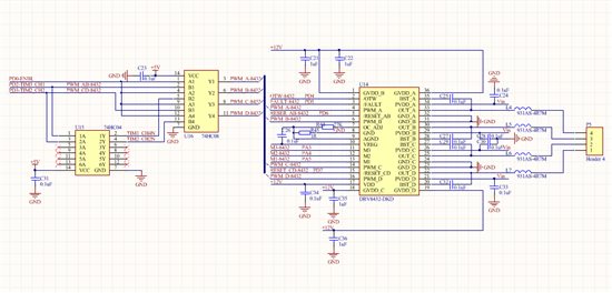
DRV8432 经常出现B相或A相无输出



上图是板子的原理图,目前测试时,可以驱动步进电机工作,但是会经常出现B相或C相无输出的情形,只能换芯片解决。请求帮助!