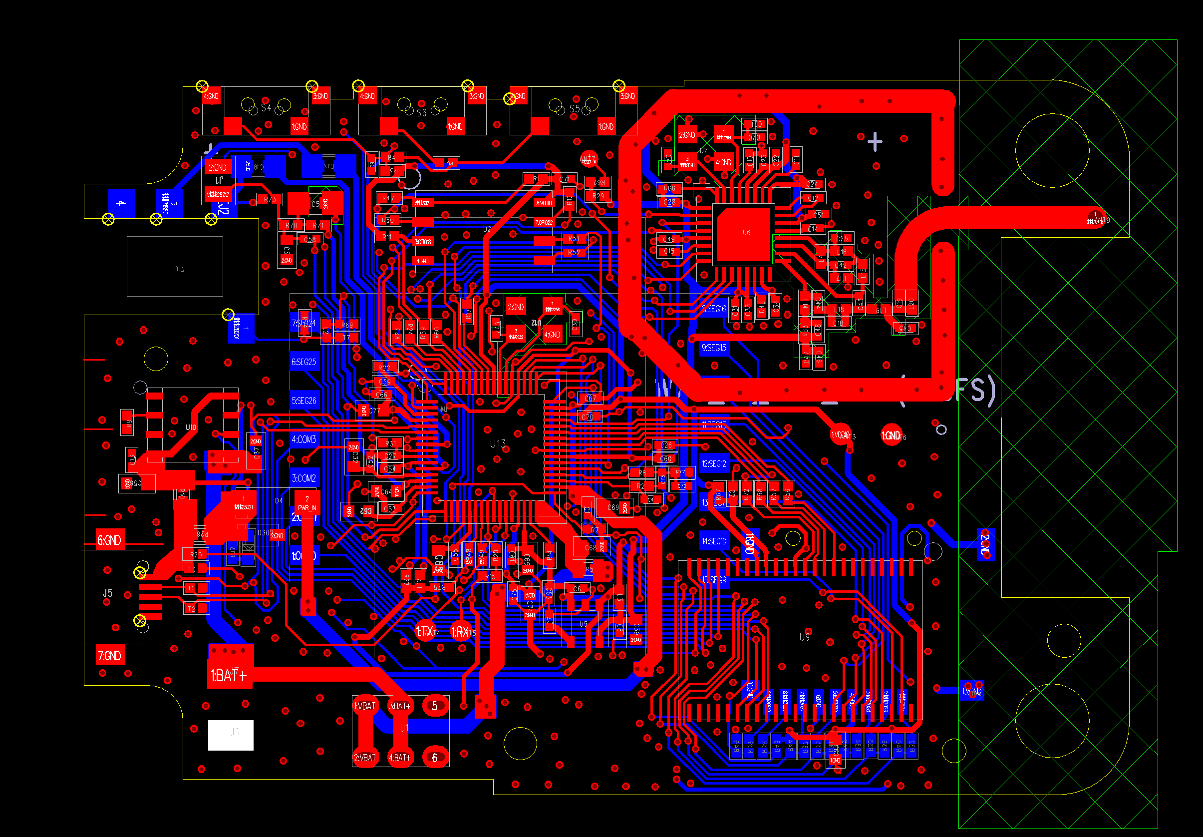
上面两个是新画的板子,还没打出来,
CC1120 这样画有问题吗?
下面的图是现在用来调试的板子和原理:
我们的要求只需要到120米左右就可以了,软件是 CC1120发数据速度是50KBPS, 发射功率为14db,工作频率是868M 现在的情况是我们只到80米左右开始通话就断断续续了,一个月了,还是没什么进展,
This thread has been locked.
If you have a related question, please click the "Ask a related question" button in the top right corner. The newly created question will be automatically linked to this question.
我们想加一个放大管 不知道cc1120配那个放大管合适 要耗电小的 谢谢
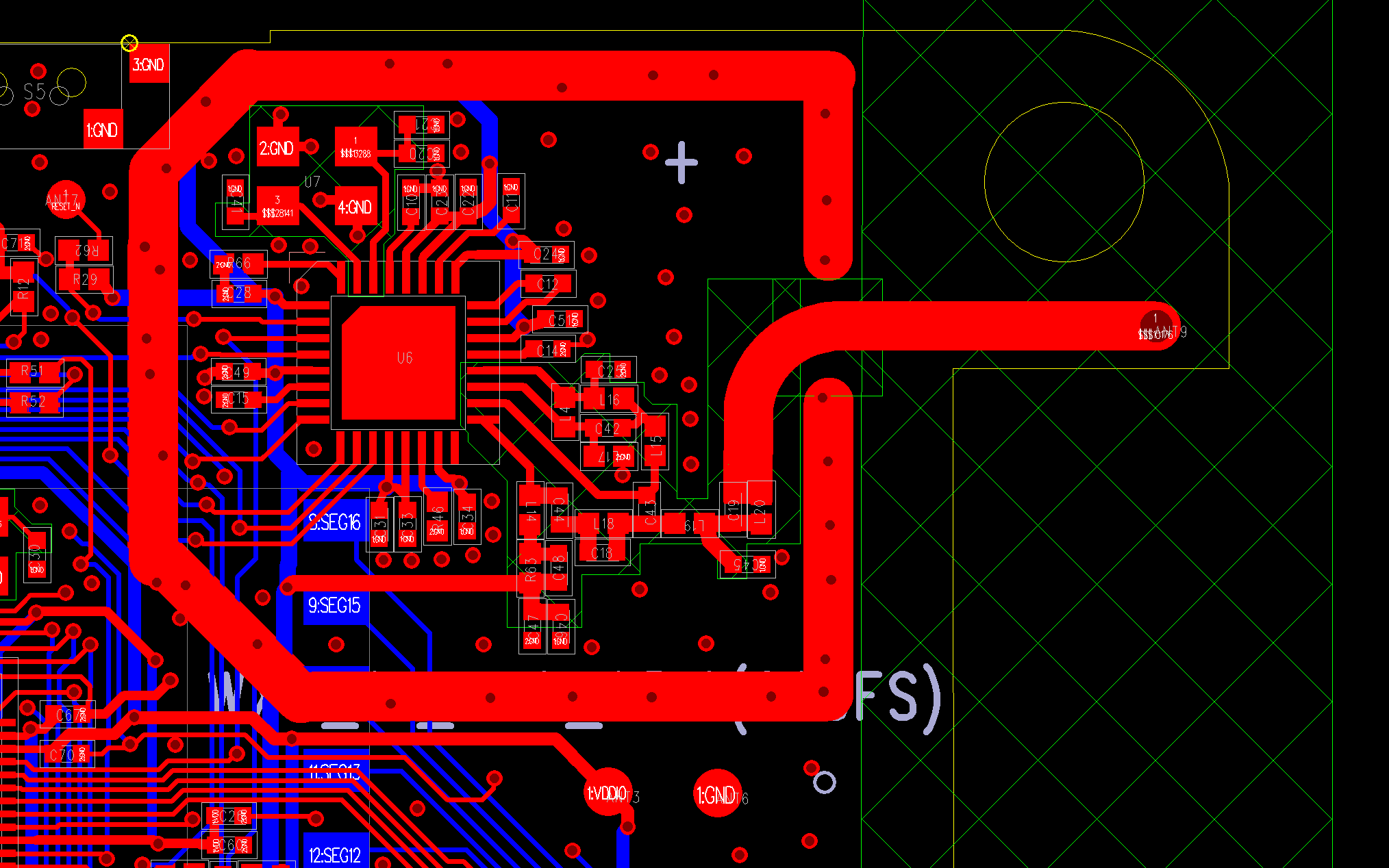
你是说你的板子,PCB天线,不加PA,微带线上加这个四角芯片,距离150米?
TI CC1120+CC1190 868M 参考设计 http://www.ti.com/tool/CC1120-CC1190EM868RD?keyMatch=CC1190&tisearch=Search-EN-Everything
是的,加那颗4脚的芯片到150米,那块板子不是我们的,那板子跟我们的产品类型不一样,但是他们也是使用内置弹簧天线, CC1120这一块RF是一样的。
CC1190 这个PA太贵了,如果放上去我们产品的价格会高很多。我想有没有高频三级管之类的可以真假距离,那四个脚的芯片上面刻有P1字样