This thread has been locked.

If you have a related question, please click the "Ask a related question" button in the top right corner. The newly created question will be automatically linked to this question.

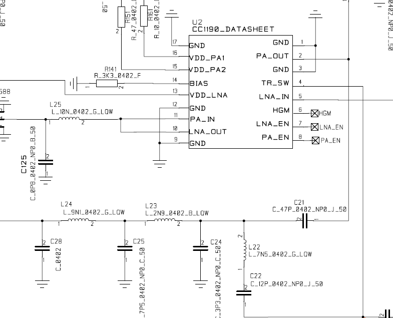
购买了一套CC1101-CC1190EM915MHz 的板子看了官网电路图有个问题



我在官网下载的原理图发现C28没有容值 不知道C28的容值是多少啊