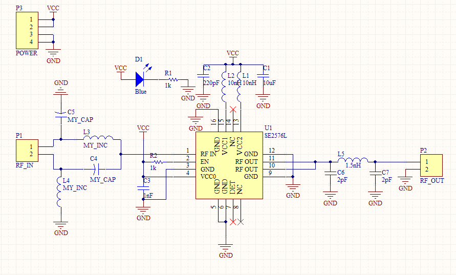
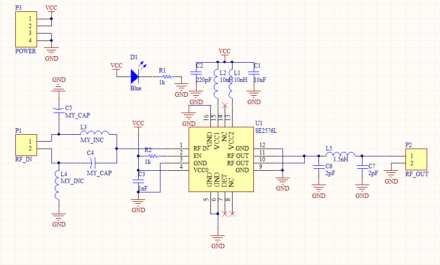
原理图如下。。因为要做一个2.4Ghz的ISM传输 目前测试的距离达不到预期 我打算设计距离到1km左右。但是实际测试没有达到 所以打算采用功率更大的PA。
无奈我在TI找不到合适的RF PA 所以尝试用SiGe的SE2576L。datasheet里没有最小系统设计图 只有这个。由于我没有做射频功放的经验。PCB设计是SMA口输入和输出。PCB做出来之后发现输入只有0.06A左右 而且没有放大的效果。请教各位大神这种射频功放要怎么设计呢?在网上找资料已经找了一周了。无奈只能请教各位大神指教。先谢谢各位大神!

