Part Number: CC1310
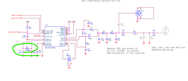
CC1310F128RSM的芯片第5,6引脚搭配的晶振,从官方开发板看是32kHZ晶振,这个32k晶振能否用32.768kHZ晶振代替,起振电容可以按照32.768Khz晶振匹配吗
This thread has been locked.
If you have a related question, please click the "Ask a related question" button in the top right corner. The newly created question will be automatically linked to this question.
Part Number: CC1310
CC1310F128RSM的芯片第5,6引脚搭配的晶振,从官方开发板看是32kHZ晶振,这个32k晶振能否用32.768kHZ晶振代替,起振电容可以按照32.768Khz晶振匹配吗