This thread has been locked.
If you have a related question, please click the "Ask a related question" button in the top right corner. The newly created question will be automatically linked to this question.
单片机不能工作,发热 ,我找不到问题。
您好,
已经收到了您的案例,调查需要些时间,感谢您的耐心等待。
参考设计画出来的电路图单片机发热 搞不清楚 电源引脚究竟该如何正确连接。
您电路中VDDS电压是多大?VDDR电压正常吗?
LAUNCHXL-CC1310 评估板 | TI.com.cn
VDDS_DCDC是需要外部提供一个输入电源还是这个引脚会输出一个电源?
VDDR_RF应该接哪个电源?
您电路中的连接是对的。
VDDS_DCDC接入VDDS,外部电压输入。
VDDR_RF连接VDDR,VDDR连接内部DC-DC输出脚DCDC-SW。
VDDR实测是2.6伏特
VDDS实测3.3伏特
shuo liu 说:VDDR实测是2.6伏特
这个电压范围应该是1.7-V to 1.95-V 。
芯片的RSM PCB封装没问题吧?
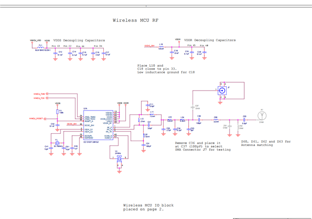
芯片已经可以检测到和运行程序了,但是射频这块儿 不能工作,测试代码使用的是 rfEasyLinkTx_nortos 。PCB布局图,初次画射频电路 !
芯片发热问题已解决了呗。
为方便其它客户参考,新问题请重新发帖。