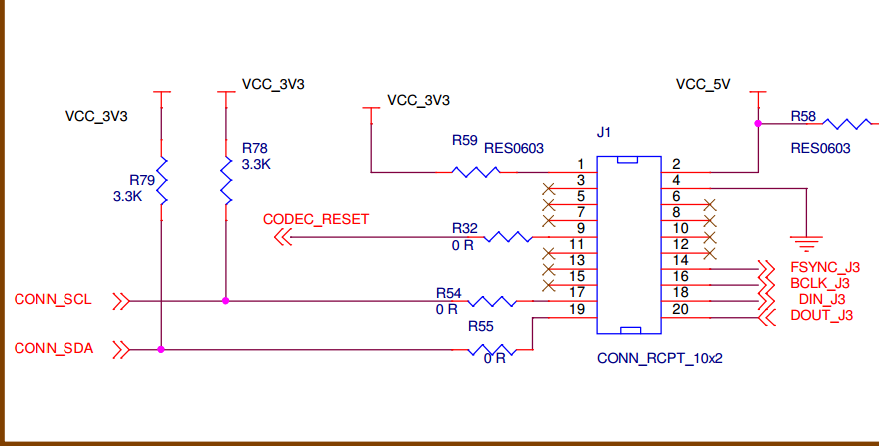
为什么把wifi_audio例程的pinmux.c里面i2c接口p01 p02改成p16 p17就不行了(都用杜邦线连接)
//
// Configure PIN_01 for I2C0 I2C_SCL
//
MAP_PinTypeI2C(PIN_01, PIN_MODE_1);
//
// Configure PIN_02 for I2C0 I2C_SDA
//
MAP_PinTypeI2C(PIN_02, PIN_MODE_1);
改成
//
// Configure PIN_16 for I2C0 I2C_SCL
//
MAP_PinTypeI2C(PIN_16, PIN_MODE_9);
//
// Configure PIN_17 for I2C0 I2C_SDA
//
MAP_PinTypeI2C(PIN_17, PIN_MODE_9);
难道还有其他地方要改吗?
