This thread has been locked.

If you have a related question, please click the "Ask a related question" button in the top right corner. The newly created question will be automatically linked to this question.

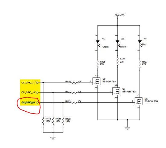
关于CC3200 pin64,GP09外接问题。

Other Parts Discussed in Thread: CC3200

目标是将GP09上的PWM波形外接到外设上去,GP10和GP11的外接已经实现,但GP09的外接接线如图所示,怎样才能让这个跳针只输出pin64,也就是GP09的信号呢?

万分感谢。