各位论坛的大神大家好,
我们自己做的cc3200的板子长期以来启动存在问题,把程序烧进FLASH之后,有时候就是死活起不来,复位也不行。但有时候又可以,情况很随机(一批板子中有些是每次都可以起来,有些是这个问题)
我们的sop0是默认拉高的,因为用SWD来调试也就是SOP[0:2]=001
今天试了一下,如果把SOP0接地,每次都可以起来?
请问程序起不来和这个sop有没有必然的联系?
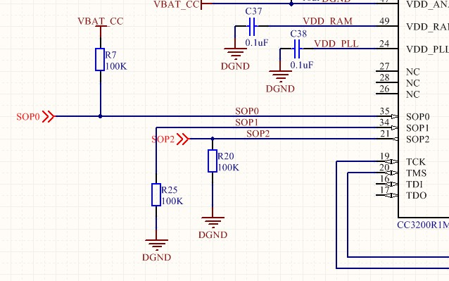
我们一直是这么画的
This thread has been locked.
If you have a related question, please click the "Ask a related question" button in the top right corner. The newly created question will be automatically linked to this question.
各位论坛的大神大家好,
我们自己做的cc3200的板子长期以来启动存在问题,把程序烧进FLASH之后,有时候就是死活起不来,复位也不行。但有时候又可以,情况很随机(一批板子中有些是每次都可以起来,有些是这个问题)
我们的sop0是默认拉高的,因为用SWD来调试也就是SOP[0:2]=001
今天试了一下,如果把SOP0接地,每次都可以起来?
请问程序起不来和这个sop有没有必然的联系?
我们一直是这么画的