程序一直死在读取SO。
This thread has been locked.
If you have a related question, please click the "Ask a related question" button in the top right corner. The newly created question will be automatically linked to this question.
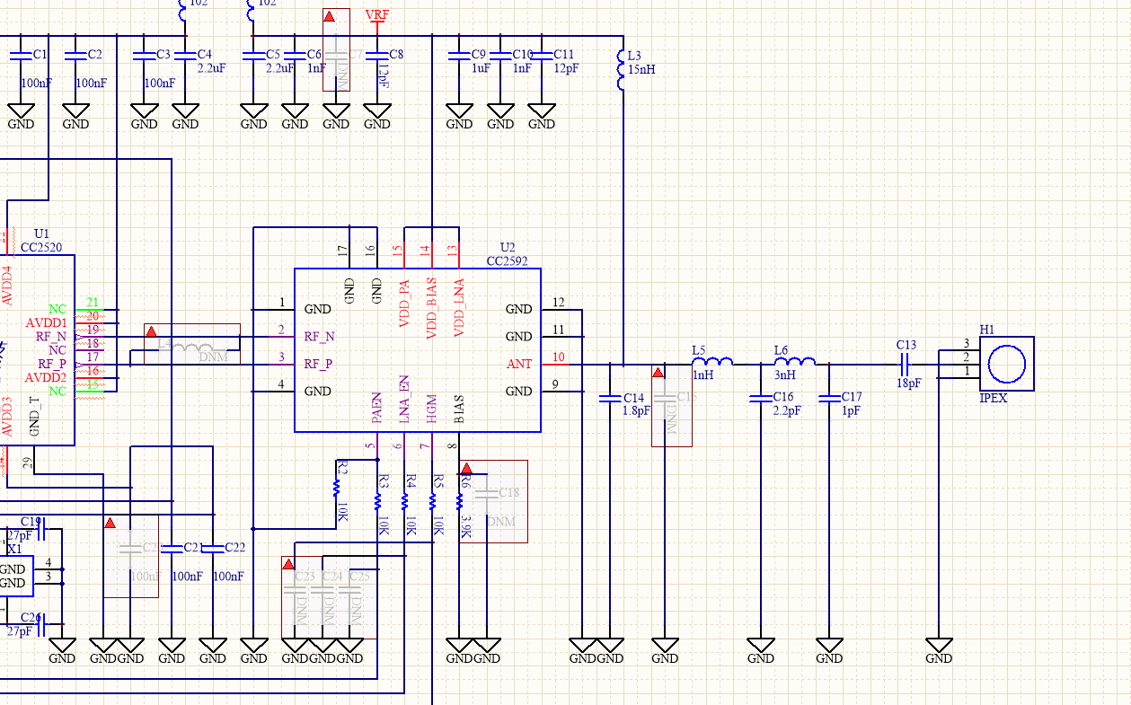
程序一直死在这里。芯片是好的,焊在了买的不带PA的板子上,能正常工作。
看官方5438开发板。PA那几个脚是悬空的。例程里使用的是cc2520的IO、放弃2520了,现在 改用2530了。现在用3.0的协议,组网有点麻烦要在按键事件里。我直接在3.0的ZDApp_Init( taskID++ );里添加
devState=DEV_INIT;
if ( devState != DEV_HOLD )
{
ZDOInitDevice( 0 );
}
else
{
// Blink LED to indicate HOLD_START
HalLedBlink ( HAL_LED_4, 0, 50, 500 );
}
协调器能组网,终端加不了。我在找找吧。谢谢V大了