This thread has been locked.

If you have a related question, please click the "Ask a related question" button in the top right corner. The newly created question will be automatically linked to this question.

CC2630射频部分布线咨询

Other Parts Discussed in Thread: CC2630

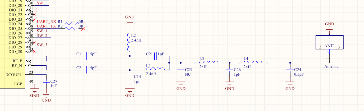
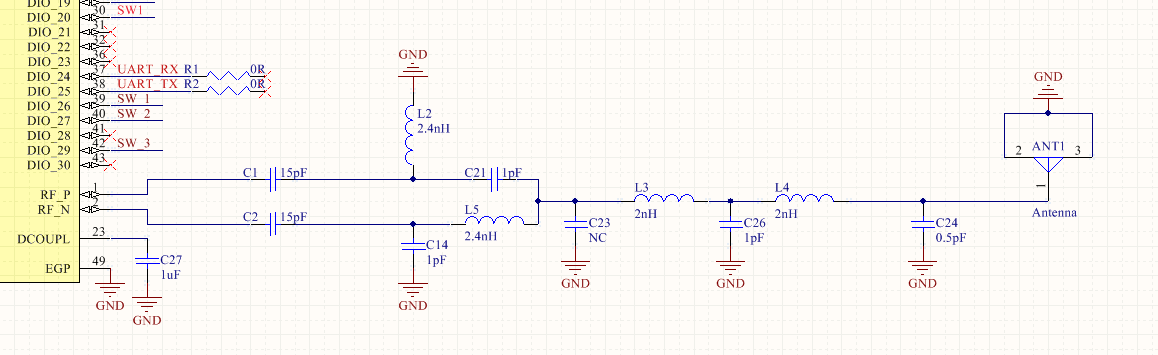
你好,CC2630的原理图和RF部分的走线如下图,

1.原理图可有什么问题?

2.关于PCB部分,因为我们的产品,元器件必须放在底层,我把天线放在顶层(即产品的正面),

这样的话天线就要经过一个过孔,如果把天线也放在底层,就不要过孔了,

但是天线的性能是不是会减弱?(天线要穿过FR4的介质和外面的协调器通信)

3.天线的阻抗是50R?我们用的是2层板,走线有什么建议的?