【芯片型号】CC2531
【硬件环境】参考设计
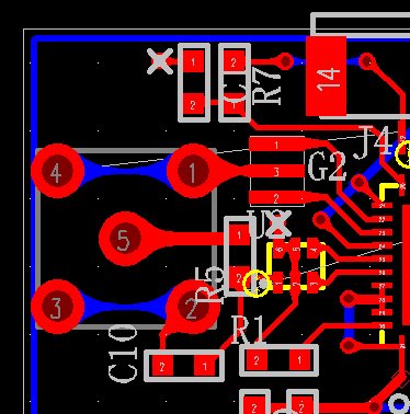
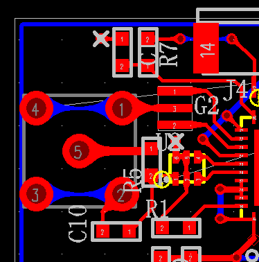
【问题描述】采用cc2531进行无线通信,是参考TI给出的cc2530的设计方案,JTI Reference Design ,采用2450BM15A0002阻抗平衡器,SMA天线。但板子焊好之后始终不能进行无线通信,已经排除了软件的问题,并且我用示波器观察CC2531 RF_N和RF_P两个管脚的输出波形和可以正常通信的CC2531的输出波形是一样的,我觉得可能是天线的问题,但我采用是TI给出的参考设计,因此不知道哪里出现问题。天线部分pcb的设计截图如下所示