大家好:
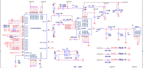
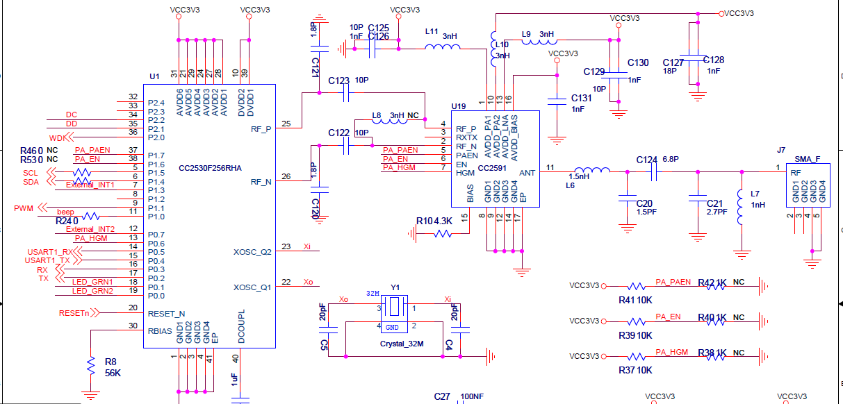
我目前在使用CC2530加cc2591的时候遇到一个奇怪的问题,PAEN连接到P1.4,EN连接到P1.5,程序基于TIMAC1.3,程序已经做了相应的修改,但是这样连接无法发送和接收数据。如果我交换这两个引脚的连接,数据可以发送,但是信号很微弱(RSSI在-90dbm),如果我采用软件的方式控制PAEN和EN,数据可以发送但是无法接收,同样距离RSSI在-45dbm。
/* P1_4 */ RFC_OBS_CTRL0 = RFC_OBS_CTRL_PA_PD_INV; OBSSEL4 = 0xFB; /* P1_5 */ RFC_OBS_CTRL1 = RFC_OBS_CTRL_LNAMIX_PD_INV; OBSSEL5 = 0xFC;
