Part Number: VCA824
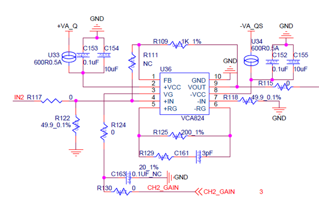
vca824应用时,双极性(+4.4v,-4.4v)电源供电,测试时发现,控制gain(电压为正)放大时,输出波形不失真;控制gain衰减(电压为负)时,波形输出失真,这是为啥?
This thread has been locked.
If you have a related question, please click the "Ask a related question" button in the top right corner. The newly created question will be automatically linked to this question.
Part Number: VCA824
vca824应用时,双极性(+4.4v,-4.4v)电源供电,测试时发现,控制gain(电压为正)放大时,输出波形不失真;控制gain衰减(电压为负)时,波形输出失真,这是为啥?