Other Parts Discussed in Thread: OPA860, OPA861, OPA615
我的输入信号是一个脉宽为500ns、幅度为200mV至1V的随机信号。我想将信号分为两路一路送入峰值保持器、一路送入电压比较器,比较器的阈值电压设置为100mV。当信号来的时候,峰值保持住;比较器过阈输出高电平触发单片机的中断,单片机的adc采集峰值,一段时间后通过单片机输出高电平使mosfet导通给电容放电。为下一次信号来做准备。我设计有可行性吗?另外单纯的用运放搭建峰值保持电路和opa860、opa861作为峰保的区别是什么?
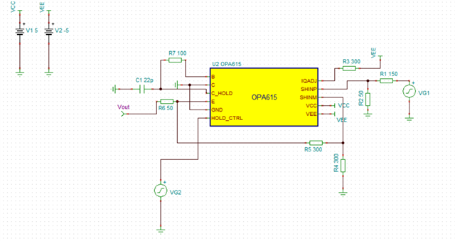
这是我的峰值电路仿真图效果很好


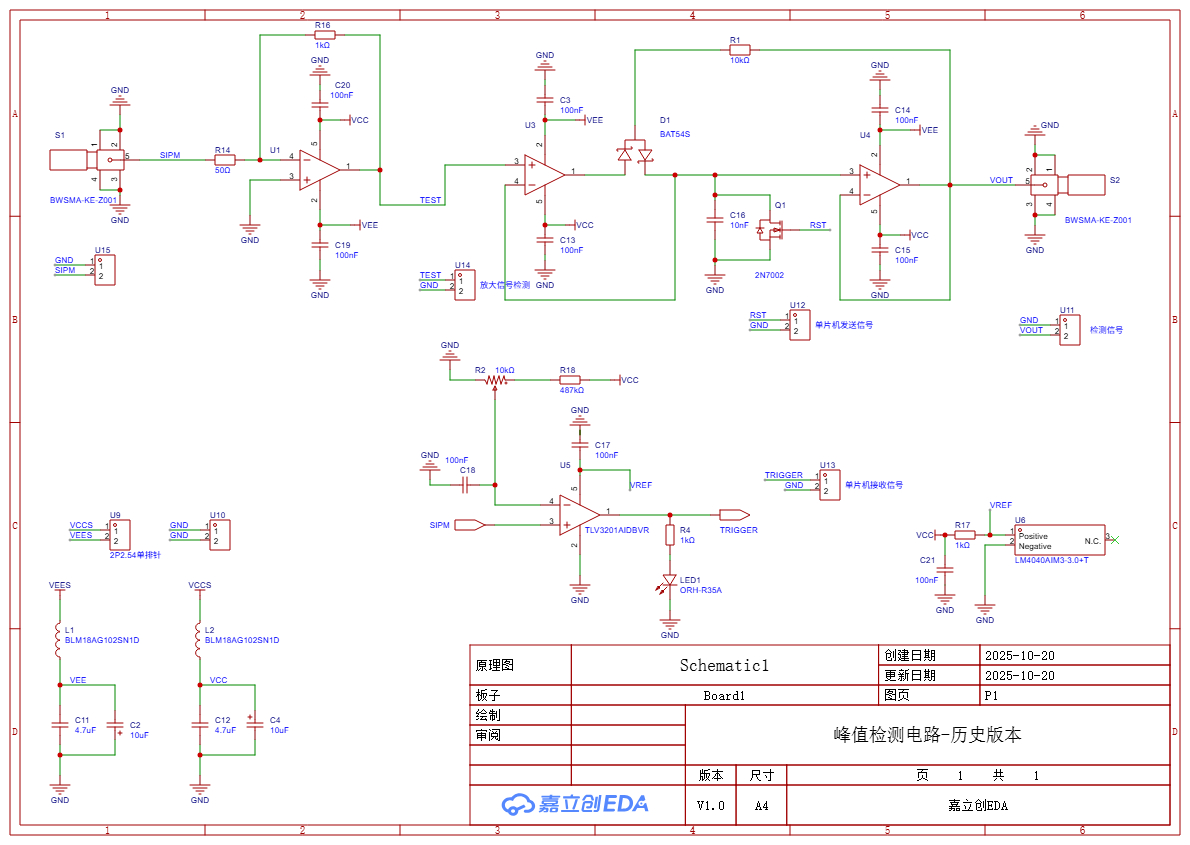
这是我实际的电路图为什么一上电输出就饱和了在4V左右

















