Part Number: AMC1302
工程师你好,
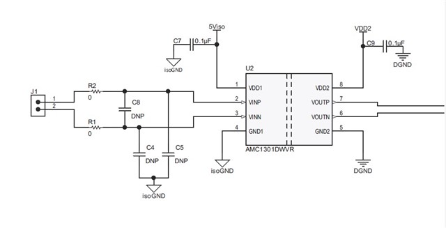
目前我们的项目,要求可以测量最大1000V直流/800A的电流,目前我们选用的分流器规格是800A/50mV,分流器串接在负母线上,选用AMC1302DWVR的隔离运放进行信号处理。
请帮忙评估一下原理图设计是否ok?
感谢。
This thread has been locked.
If you have a related question, please click the "Ask a related question" button in the top right corner. The newly created question will be automatically linked to this question.
你好,
这是一个什么类型的应用?
我建议将 INN 直接连接到 GND_SPL,以确保输入电压保持在输入共模电压范围内。
他们使用什么来产生高侧电源VDD1?终端设备中的分流器位于哪里?
为什么OPA和VDD2都指向同一个5V电源,而OPA的最终输出却指向3.3V电源?U20A和U20B之间必须有一定距离。
如果客户对类似电路感兴趣,可以访问以下链接评估我们的 200A EVM 的性能: https://www.ti.com/tool/AMC-AMP-200A-EVM
你好,
这是一个母线电流的检测装置。
1.VDD1是通过隔离电源模块输出的隔离5V电源正VCC_5V_SPL和电源负GND_SPL,分流器在板外,两端进单板的连接线比较短,15cm左右。
2.指向3.3V是因为,虽然1302和OPA参考的是5V,但实际上信号的最大电压约2.9V,使用5V增加余量,最后OPA指向3.3V是因为ADC的电源是3.3V
此外,如手册上建议,我准备将分流器的底端SPL_IN_N直接和1302的GND1相连,但是有以下的问题需要咨询:
1.如果按手册这样接,那么我的图纸中,C215和C216的共模电容两端接的全部都是GND_SPL,这样的话还能滤除共模干扰吗?


2.官方应用手册SBAU256C中,J1的pin2并和1302的GND1相连,这样和手册中的要求就有出入了,请问到底应该采用哪种接法?
