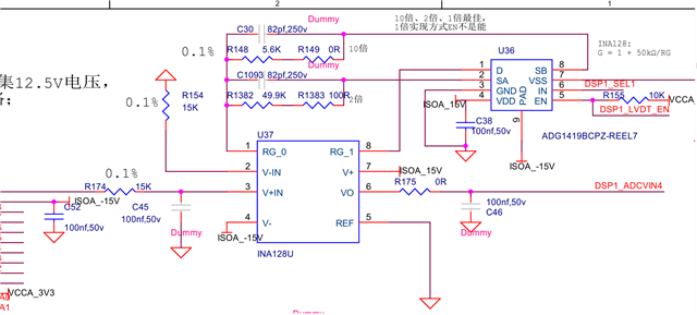
Part Number: INA128
在INA128使用过程中,发现如果输出存在超量程的情况,会导致VIN存在漏电流的情况,想定位下原因。
一、设计需求:VIN-接地,VIN+输入信号为8.5V,后级配合多路选择开关实现两档放大切换,一路为不放大,一路为10倍放大,10倍放大的持续时间长于不放大的持续时间,
二、测试情况:
1.示波器测试芯片输出脚显示波形为8.3V和满量程15V交替,测试的8.3V与实际的输入值8.5V有0.2V的误差。
2.测试VIN+前端的电阻,存在压降,电阻上的压降与0.2V的误差基本一致,怀疑存在漏电流。
3.切换放大倍数,减小输入信号的幅值,保证输出不存在超量程的情况,采集的数据基本没有误差,且前端电阻压降为0.004V。
三、提问的问题
我们想定位下是因为输出超量程导致器件存在漏电流吗?是否对该器件造成损坏?

