This thread has been locked.

If you have a related question, please click the "Ask a related question" button in the top right corner. The newly created question will be automatically linked to this question.

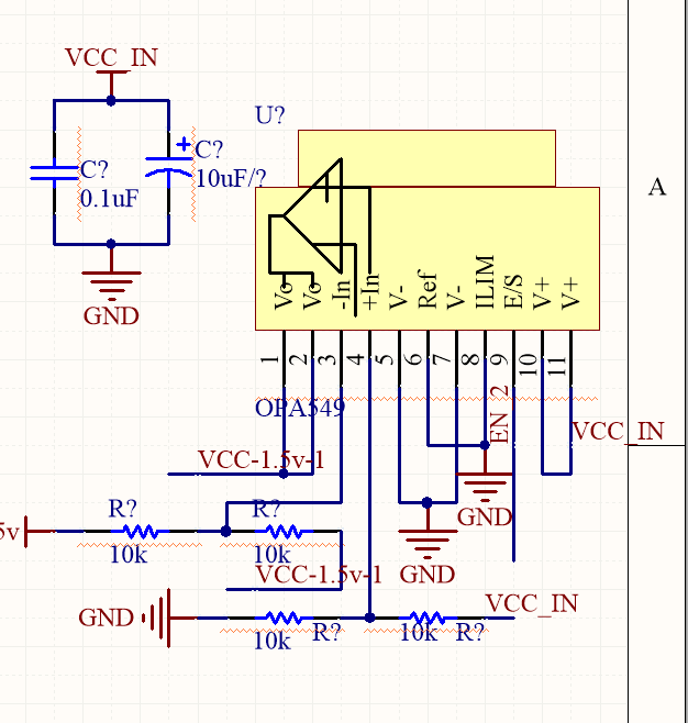
OPA549输出问题

Other Parts Discussed in Thread: OPA549

看了OPA549的datasheet,发现基本上输入V+:30v,V-:0v,输出最高为25v,资料没有看清楚做电压跟随器,能不能达到1.5的输入输出压差,即输出等于输入减1.5v。OPA549能做吗?谢谢