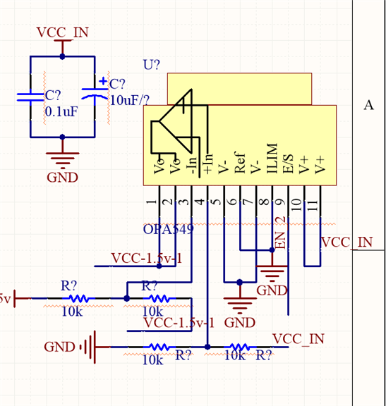
看了OPA549的datasheet,发现基本上输入V+:30v,V-:0v,输出最高为25v,资料没有看清楚做电压跟随器,能不能达到1.5的输入输出压差,即输出等于输入减1.5v。OPA549能做吗?谢谢
This thread has been locked.
If you have a related question, please click the "Ask a related question" button in the top right corner. The newly created question will be automatically linked to this question.
输出swing是和负载有关的,datasheet中给出了output swing的典型值,比如当Io=+-2A时,输出电压范围为(V-)+1.4V~(V+)-2.7V。kang he 说:简单来说,就是我用30v供电,想输出28.5v,用OPA549能行吗?
Io越大,输出电压幅值越小。
用的TINA,建议运放仿真使用它,很多运放都提供了SPice或者TINA reference模型,使用起来非常方便。kang he 说:做一个程控电压源,要求电流比较大,所以选择这款运放。请问下 你的仿真软件是mutisim吗?我的protues8.0没这个ic