This thread has been locked.
If you have a related question, please click the "Ask a related question" button in the top right corner. The newly created question will be automatically linked to this question.
Original question:
INA849: 输出电压不在参考电压上下摆动
您好,
放大器的同向和反向输入端的电压分别是多少?看是是否满足其共模输入电压范围
同向加载是50mV以内弦波,反向0V,共模电压在钻石图安全工作区间。
以Vref 2.5V,输出正常应是以2.5V为中心的上下波动输出。
现在的不良问题是:当输入4mV以下时,输出是以2.5V为中心,
输入幅值越大,输出上移越明显,输入达到10mV时,上移约1V。
请帮分析可能的原因,以及有无相关问题的设计说明。
您输入的信号是否与 INA849共地?您可以附上您完整的电路图吗?包括被测元件或被测回路;
我用TINA仿真的是没有问题的:
差分信号要共地么?
这个测试是用信号发生器测试的。
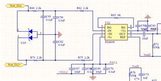
此部分电路参考如下
Port_IN2+与Port_IN2-输入信号都需要以INA849的地为参考点,这样才能定义共模输入电压
单端输入,也有相同的问题,即Port_IN2+接输入,Port_IN2-接地。
C56和C62并联1M电阻,问题没有改善。
Port_IN2+接的输入,其参考点是什么?Port_IN2-接地,这里的地是与INA849的地是同一个地吗?
Vref2接的2.5V是否与INA849使用同一个参考点?
输出端电路是怎样的?您去掉后端电路,直接悬空测量输出端,测量结果是一样的吗?