This thread has been locked.

If you have a related question, please click the "Ask a related question" button in the top right corner. The newly created question will be automatically linked to this question.

OPA847 电源与输出问题

Other Parts Discussed in Thread: OPA847

大家好!

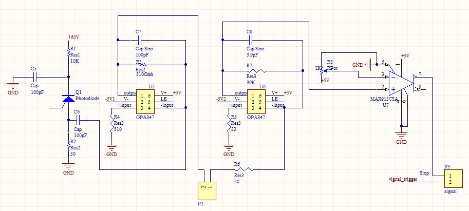
       手头正在做OPA847这个运放,+5.7V(7805给出)左右与-4.73V(7660s给出)电源输入,按照理论上讲0输入时输出应该在+1V左右,可是实际在第二级运放的输出端测量值输出在-3.5V左右!请问这是为什么呢?原理图如图所示!

 

还请高人指点!!