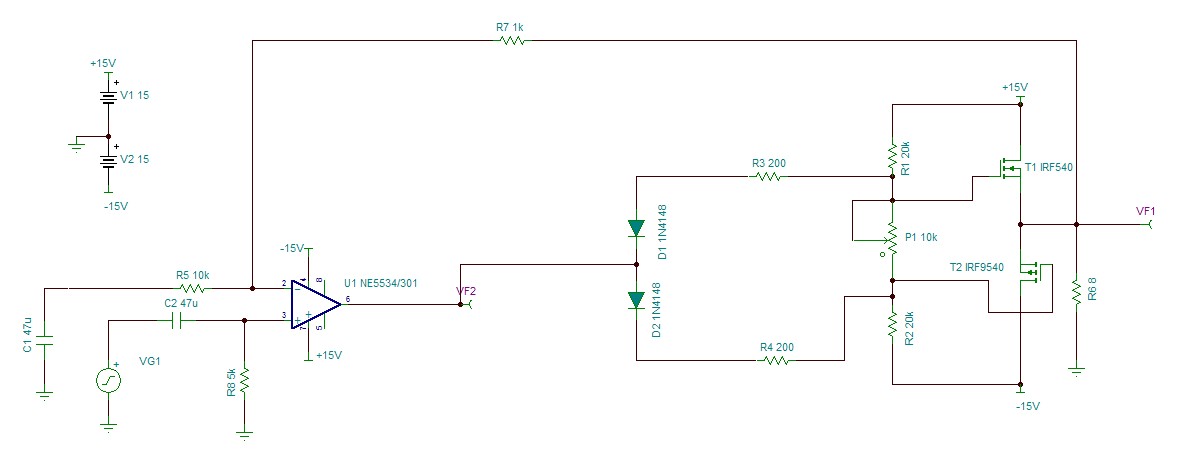
这是一个mos管搭建的甲乙类OCL功放,仿真正常无明显失真。但是实际电路加上负载后失真严重,请问如何解决?
输入为幅值为5V的正弦信号。
TINA 原理图:
20K输入,无负载:
20K输入,有负载:
5K输入,有负载:
This thread has been locked.
If you have a related question, please click the "Ask a related question" button in the top right corner. The newly created question will be automatically linked to this question.