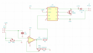
TLV2241IDBVR,客户反馈这颗运放做的是电位器模拟量转换模块,这批上机发现产品最大只能调18毫安,调不到30毫安,换之前购买的就旧批次可以满足要求最大30毫安,判定这批元器件不能满足要求,已经全部贴3000片,测试50pcs,百分百不良。



This thread has been locked.
If you have a related question, please click the "Ask a related question" button in the top right corner. The newly created question will be automatically linked to this question.
TLV2241IDBVR,客户反馈这颗运放做的是电位器模拟量转换模块,这批上机发现产品最大只能调18毫安,调不到30毫安,换之前购买的就旧批次可以满足要求最大30毫安,判定这批元器件不能满足要求,已经全部贴3000片,测试50pcs,百分百不良。



搜索
复制